新斗罗大陆返利服是一款基于经典IP改编的策略战斗RPG手游,拥有广阔的地图场景和丰富的人物剧情设定。游戏采用全新的游戏设定,摒弃了传统的无脑站桩玩法,引入极限走位机制,让玩家能够越级挑战BOSS。玩家可以自由搭配技能,释放酷炫技能,巧妙走位,掌控全局策略应对。多元化的英雄培养系统,通过提升角色等级增加战斗属性。玩家可以开启全新的冒险之旅,通过多武魂的觉醒和万千魂环的搭配,创造斗罗大陆的新篇章。游戏还提供了丰富的地图解锁,包括史莱克、星斗大森林等,以及海量玩法,如剧情、副本、成长体系、技能系统、战场规则等,与原著保持高度一致,为玩家带来最真实的斗罗体验。
游戏特色
【官方正版 原班声优】
《斗罗大陆》动画官方指定手游,经典剧情100%复刻,动画人物形象全植入,多场景搭建史莱克学院、唐门、武魂殿等经典场景。动画原班声优人马为游戏角色鼎力助阵。
【知名魂师 轻松收集】
唐三、小舞、戴沐白、朱竹清、宁荣荣、奥斯卡、马红俊、唐昊、阿银、尘心、鬼魅、比比东、胡列娜、波塞西等斗罗大陆知名人物轻松收集,各类羁绊阵容搭配,尽入囊中。
【指尖操控 极限翻盘】
游戏独创自由操控角色走位,冲锋、闪现、集火、放风筝等风骚玩法,弹指操控之间,极限走位越级打BOSS。给喜爱策略的玩家和卡牌爱好玩家全新的游戏体验,尽享激情的指尖战斗,成神之路,一触即发。
【自由养成 万千搭配】
魂师、魂环、魂骨、魂兽、魂技,升级、突破、强化、觉醒、暗器、武魂真身、仙品,全方位立体养成,让您体验从小小魂士逐步升至魂尊、魂王、魂斗罗乃至封号斗罗的畅快淋漓,满足您的养成喜好。
【首周80抽 助你成神】
开服首周,免费领80连抽!现在加入,开启你的欧皇之路!连续登录14日更送SS级战神戴沐白魂师+皮肤,七怪老大带你横扫斗罗大陆。
游戏玩法
1、武魂觉醒
武魂自由觉醒,多角色策略组合,再现史莱克七怪传说。
2、猎捕魂兽
勇闯星斗大森林,狩猎魂兽吸收专属万年魂环。
3、沉浸体验
小说剧情深度还原,带你重走斗罗之路。
4、玩法还原
斗魂场、海神九考、学院试炼等全方位还原神秘而波涛暗涌。
新斗罗大陆返利服新手攻略
一、开局
开局都是一样的,前期只要按着主线提示的任务走。进入副本前,系统会赠送你免费抽将的机会。
开场获得B级魂师唐三、B级魂师小舞。打到1|9关送B级辅助魂师奥斯卡,2—10送B级戴沐白。有防御,有输出,有治疗,这样我们前期的阵容就齐了。
二、手操指导
新斗罗大陆副本最大的特色在于手动操作。
1)选中
单击战场上的英雄或者下面的小头像,都可以选中他。
2)走位
副本战斗中选中某个英雄(例如唐三),再点击战场中任意一点,唐三就会跑动到那一点。需要风筝boss或者逃命时很有效。
3)选中击杀
选中英雄并连线到某个怪物,英雄会立刻对它进行攻击。
4)集火
点击战场中的怪物,这意味着集火,所有英雄都会攻击那个怪物。
5)释放技能
注意英雄头像旁的技能按钮,按钮点亮时就可以手动释放。也可以设定自动释放。
巧妙使用这五种操作,你就可以完成风骚的走位、放风筝和巧妙的反杀等策略。
三、推图
推副本很重要的一点就是等级碾压。
注意看怪物等级,再看看自己的,不够就乖乖回去提升吧。
第二,点击怪物可以看到他的弱点和大招描述,实战的时候记得诀窍就好。
第三、战斗失败有引导,英雄的培养很重要。
精英关卡的3星条件是用时间判定的,60秒、90秒、120秒内通关分别是三星、二星,一星,不要大意了。还有史诗副本,每天只能挑战3次,奖励是珍贵的钻石和灵魂石!
副本(普通、精英)三星通关之后,就可以扫荡了。这可是提升战队等级的捷径。
四、搭配一套完美阵容
打了一段时间副本之后,你会发现杨无敌的大招蛮给力、奥斯卡的群体治疗还不错,戴沐白的群体控制挺好、只是不够肉,赵无极的攻击就很迅速。
初始阵容总是差强人意的,不但追求更加强大的英雄才能立于不败之地!在斗罗大陆里,英雄的好坏由资质决定,下面为大家讲讲什么是英雄的资质。
新斗罗大陆升灵台攻略
升灵台主要产出“觉醒神木”和魂灵碎片、经验材料,并根据排名奖励钻石和传灵币。钻石和传灵币有多重要小编就不赘述了,“觉醒神木”则能用于提升魂灵觉醒等级,提高魂灵继承的魂师属性百分比。
而要从升灵台中获取这些丰厚资源,则需要发挥“更高更快更强”的体育精神——提升更高的战力、击退更高的层数、争取更快的击退时间。这里小编就要给大家分享几个升灵台玩法的小知识了,一般人可未必知道哦:
1、清完所有怪会出下一波怪,一层最多十波怪
虽然对熟悉规则的玩家来说,这可能是句废话,但它太重要了,就好像刘翔一定知道“男子110米栏”一共要跨过10个栏一样。可不要做出“第十波只剩一只怪了,结果停火,等下波怪刷出来再打”这种傻事哦。
2、“偷懒怪”——击杀后直接召唤下一波怪物
一波怪中可能会出现一只“偷懒怪”,所有的“偷懒怪”样式都在下图列出了,特点是颜色有点染黄,入场后会冒泡说话,说它好像发现了什么东西。
偷懒怪”的血量略高,攻击欲望比一般的小怪低,经常只是走来走去,如果被击杀的话,就会提前召唤下波怪。注意,如果场上最后一只怪是“偷懒怪”,死后只会召唤下一波怪而不会召唤两波。
因此如果战力足够的话,不妨优先击杀“偷懒怪”,然后用大招同时清理两波怪,提高效率。但如果战力不够,没法扛住两波怪的话,就把“偷懒怪”留到最后击杀。
3、“偷懒怪”会且只会出现在第2、5、8波
因为这点可能很多人不知道,所以单独列出来了。这也意味着不会连续两波怪都出现“偷懒怪”,因而场上最多只会同时存在两波怪,一波原来的怪,一波偷懒怪提前召唤的下波怪。
结合第2条技巧,更好地规划魂师大招施放的节奏吧。比较理想的节奏:第一波怪不开大攒够能量,第二波怪优先击杀“偷懒怪”,然后二三波怪开大一起清理;第四波怪不开大攒够能量,第五、六波怪一起清……
4、“层高一级压死人”——层数和时间优先追求层数
你若问我“在升灵台,你想要更高的层数还是更快的时间?”,我肯定会说:“当然是全!都!要!了!” 但实际操作中,往往会遇到鱼和熊掌不可兼得的情况。
比如场上本波只剩一只小怪了,是开大招快速清掉,但下一波可能因为没有大招战败;还是留大招到下一波再用,但是这波会浪费很多时间?注意,这种情况建议留大招到下波再用,因为记住,“层高一级压死人”,哪怕8.9秒通过7|7(第7层第7波)但没过7|8,奖励和排名都比89秒通过7|8要少。
5、怪物打人不回能量,一波怪击杀能量回复约165
升灵台的怪物对魂师造成的伤害,都不会使魂师回复能量,因此带满输出魂师希望吃伤害攒能量开大可能并不管用。相反,上阵T奶辅助一名核心输出,让输出一人完成所有击杀,独占击杀能量,可以让收益更大化。
击杀怪物的魂师会获得能量,每种怪物击杀奖励的能量各不相同。但是每组怪物回复的总能量都是大约165。
6、一大多小的怪物组合不要雨露均沾
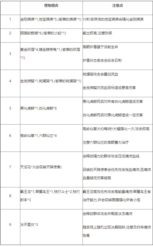
金刚狒狒、黑白虎鲸、金发狮獒这类一只明显不同的怪物+一堆小怪的组合,通常按照直觉点击集火那只不同的怪物即可,如果有群体魂技,就优先清理其余的小怪,但不要东打一下西打一下,结果一只都没打死。
一般这只特殊的怪物都会和其余小怪有联动机制。比如金刚狒狒在10秒后会被存活的挖宝狒狒们强化,黑虎鲸死后会引爆所有白虎鲸,每只白虎鲸死后会对黑虎鲸造成少量伤害。
7、注意高攻怪物
高攻怪物入场时,头顶会有明显的“红剑”标记。这类怪物拥有较高的攻击,如果T不够肉的话,建议优先击杀,减少T奶压力。
特别是“胭脂软筋蟒组合”中,有6只高攻的蟒蛇同时登场,不注意的话,T很容易在这里暴毙,导致翻车。建议上了天青龙牛天的话,可以在这些怪物出场时开大,不但可以保命,还能反击不少伤害。
顺便一提,入场时头顶显示“绿色加号”的怪物就是治疗怪物,目前只有六瓣仙兰和翠魔鸟王两种。六瓣仙兰在蹦跳3秒后会释放高额的群体治疗,建议优先击杀或者用控制打断。
8、黄金玳瑁的护盾会反击石刺,护盾量取决于当前血量
升灵台的黄金玳瑁比较烦人,如果输出不够的话,可能打了一阵,旧的护盾没打掉,新的护盾又加上了,而且护盾状态下的黄金玳瑁受击后会反击石刺攻击,没有治疗魂师或保护型暗器、神器的话,输出魂师很可能被反击死。
不过注意,黄金玳瑁的护盾量并不是固定的,而是取决于其当前血量(大约是当前血量的40%),而且由于护盾有持续时间,多个护盾不会叠加。因此在开场玳瑁释放护盾前,尽量消耗其血量,是比较值得的。实在为难的话,集中火力,逐个击破,会更容易些。
9、秘密武器——擎天枪
没错,就是那个S级神器——擎天枪。它的效果是在魂师击杀怪物后,会触发一次范围伤害,如果范围伤害又击杀怪物了会继续连锁触发,虽然只能连锁三次,但是在开场魂师没有能量或CD释放群体魂技时,通过聚怪后单体集火秒杀一只小怪触发连锁,可以大幅提升通关效率哦。有的话就带上它吧。
10、一力降十会,实在打不过提升战力准没错
升灵台玩法的操作上限并不高,本质上还是考验魂师、魂灵战力的玩法。在搭配合理,该做的操作都做了的情况下,还是打不过的话,建议花点时间提升下战力哦。也许提升5%的战力,就能多打一波或者快上几秒了。
别问我是怎么知道的。
最后为大家附上怪物组合表,并标出注意点,供大家参考。不多说了,小编我要赶紧挑战这次的升灵台了。
新斗罗大陆副本攻略
新斗罗大陆的副本系统共分3种:普通、精英和史诗等难度供魂师选择。
【普通副本】
简介:当前版本共分7大章节,每个章节共分12|16个关卡,可产出初级道具、经验、金币和历史碎片等,副本难度较为简单
玩法:魂师们可携带最多12个英雄,进入副本。副本有多种奖励机制,收集一定星数可获得宝箱,单独BOSS关卡通关后也可获得宝箱奖励,同时获得3星通关的关卡可开启扫荡功能。
消耗:每个关卡消耗6点体力,Boss关卡的次数也可购买
【精英副本】
简介:当前共分7大章节,每个章节有3个BOSS关卡,可产出大量道具、英雄碎片、金币、经验、钻石和历史碎片等,副本难度较有难度
玩法:只有通关了普通副本的关卡,才会开启相应的精英关卡,魂师们可携带最多12个英雄,进入副本。副本有多种奖励机制,收集一定星数可获得宝箱,单独BOSS关卡通关后也可获得宝箱奖励,同时获得3星通关的关卡可开启扫荡功能。
消耗:每个关卡消耗12点体力,每个Boss关卡每天最多可打3次不可购买
【史诗副本】
简介:当前共分7大章节,每个章节有12个关卡,可产出大量英雄碎片、高级道具、金币和钻石等,副本难度很高。
玩法:只有通关了精英副本的关卡,才会开启相应的史诗关卡,魂师们可携带最多12个英雄,进入副本。每个关卡首次胜利都将获得大量的钻石奖励,单独BOSS关卡通关后也可获得宝箱奖励,同时获得3星通关的关卡可开启扫荡功能。
消耗:每个关卡消耗6点体力,整个史诗副本每天只能挑战3次不可购买次数。
更新日志
v1.9.9版本
优化游戏
。


